以下文章来源于EngineeringForLife ,作者EFL
由于天然骨源的短缺,陶瓷、金属、聚合物和其他人工骨移植材料都在临床上得到广泛应用。聚醚醚酮凭借其化学性质稳定、较高结构强度且符合骨骼力学性能等特点,成为骨科植入物的优秀材料,但其具有加工困难,高生物惰性等缺点,限制了该材料的设计与应用。如何提高聚醚醚酮植入材料生物安全性、生物相容性、成骨效应和其他生物活性是进一步扩展该材料应用的重要突破点。
近期,第四军医大学的郭征、李小康联合北京大学的郑玉锋通过3D打印技术制备表面活化镁离子的多孔聚醚醚酮支架,并通过体内外实验共同验证了该材料的促血管生成和成骨能力。
本期谷.专栏将分享这一研究成果的主要内容。
https://doi.org/10.1016/j.bioactmat.2022.05.011
通过熔融成型沉积技术制备了3D打印多孔PEEK植入物,对其表面沉积聚多巴胺(PDA)涂层,并利用PDA螯合具有生物活性的镁离子。
研究团队设计了三个实验组:纯PEEK支架(PP)、PDA表面修饰PEEK支架(PPD)、PDA-Mg2+表面修饰PEEK支架(PPDM),并在各实验中进行对比。通过MC3T3-E1和HUVECs评估多孔PEEK支架的生物毒性、成骨和促血管生成能力。通过将支架植入兔的股骨髁,评估材料对体内骨缺损修复过程中的骨整合能力和生物活性(图1)。
图1 表面活化镁离子多孔 PEEK 支架的促血管生成和成骨作用
研究团队对3D打印得到的支架材料进行了孔隙率、孔径、孔隙联通性、应力应变、压缩模量等力学测试,证明其力学性能与松质骨相似(图2)。接着通过扫描电镜、原子力显微镜和水接触角测试,发现各组支架表面形态没有显著差异,且PDA改性后支架亲水性明显提升。Mg2+释放实验证明该支架可在两周内持续释放生物活性金属离子。
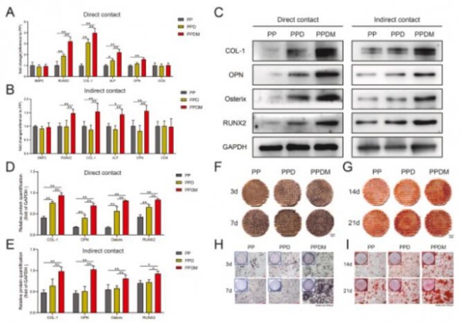
其次,进行了材料的生物安全性和细胞黏附实验(图3-5)。通过对MC3T3-E1和HUVECs进行CCK-8细胞增殖实验以及流式细胞凋亡检测发现,PDA及PDA-Mg2+改性后支架可促进细胞增殖,且各组凋亡水平无明显差异,证明该材料无生物毒性。细胞黏附实验中,通过电镜、纤维状肌动蛋白和黏着斑蛋白的免疫荧光染色发现,MC3T3-E1和HUVECs细胞在改性后表面形态与未改性材料相比,铺展面积及黏附相关蛋白表达含量增加。该组实验证明Mg2+和PDA表面修饰不会抑制细胞增殖或增加细胞凋亡率,并能够提高细胞在PEEK材料表面的粘附性,Mg2+可促进MC3T3-E1细胞和HUVECs的增殖,增加MC3T3-E1和HUVECs中vinculin蛋白的表达。
图5 通过间接接触与支架共培养的 HUVECs 和 MC3T3-E1 细胞的粘附情况
再次,进行了支架的MC3T3-E1成骨分化实验(图6)。首先在转录水平中,直接接触共培养后PPDM和PPD组Runx2、Col1和Alp基因的表达显著上调,而间接接触共培养PPDM组中的Runx2、Col1、Alp和Opn基因与其他两组相比上调。其次灰度分析表明,各培养状态下PPDM中COL1、OPN、Osterix和RUNX2的相对蛋白表达水平均高于其余两组。
最后,在碱性磷酸酶和茜素红染色中发现PPDM组中ALP表达与矿化结节含量均高于其余两组。自此,作者从成骨细胞在骨形成中的三个主要阶段(成骨细胞的黏附和增殖、成骨分化和细胞外基质矿化)多角度证明了该材料具有促进细胞成骨分化和成骨细胞矿化的作用。
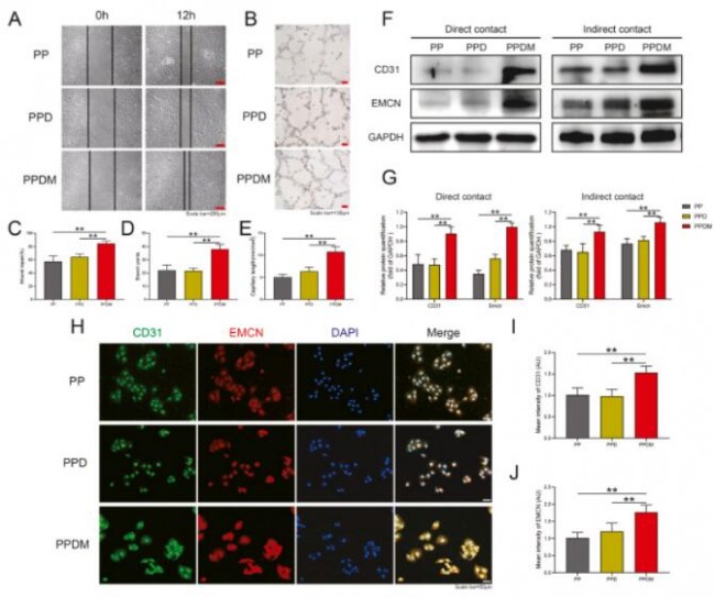
然后进行了HUVECs的迁移和血管生成实验(图7)。细胞划痕实验及血管形成实验证明PPDM组与其余样品相比具有促进细胞迁移和血管生成的功能。蛋白水平实验中,对血管标记CD31和EMCN进行Western blotting及免疫荧光染色实验,发现PPDM相关蛋白表达含量显著高于其余样品。证明PPDM有助于血管生成。
最后验证了PPDM支架在动物实验中的成骨和促血管生成的作用(图8)。从血管生成角度来讲,micro-CT显示PPDM支架内部血管更为成熟和连续,且PPDM组BVV/TV、血管直径和血管密度都高于其余样品。在硬组织切片中血管密度和血管直径测量中,也观察到类似情况,但植入8周后PPDM与PPD组血管密度差异不显著。
从体内骨整合实验角度分析(图9),多孔PEEK支架内骨向内生长的3D重建结果显示,植入早期(4周)PPDM组骨体积分数显著高于其余各组,12周后PPD与PPDM显著高于PP组;骨小梁厚度虽然在植入早期三组无明显差别,但12周后PPDM组显著高于其余各组。硬组织切片中显示在所有时间点,PPD组和PPDM组的骨组织与植入物接触始终高于PP组。结合PPDM组支架中的Mg2+释放曲线和体外促血管生成作用可以得出结论,PPDM组支架能够通过在植入后早期释放镁离子来促进多孔PEEK支架内的血管生长。
图10 镁表面活化的 3D 打印多孔PEEK支架促进血管生成和成骨的机制
综上,研究团队证明3D打印多孔PEEK结构,并在其表面构建PDA-Mg2+生物活性涂层是一种提高生物惰性材料生物相容性的简便方法。含镁生物活性涂层改性的多孔聚醚醚酮支架在体外表现出优异的生物学功能,如促进细胞增殖和粘附、成骨分化和血管形成。
在体内实验中,PDA涂层显著改善了多孔PEEK支架的界面骨结合能力,而镁离子通过促进早期血管向内生长而增强了多孔PEEK支架内的骨向内生长能力(图10)。该方法为PEEK材料的临床应用提供了新的方法。
l 谷专栏 l
欢迎高校及科研机构、企业科学家加入谷专栏,与业界分享对推动增材制造发展起关键作用的共性基础科研与应用成果,欢迎扫描下方图片二维码提交您的信息。
白皮书下载 l 加入3D科学谷QQ群:106477771
网站投稿 l 发送至2509957133@qq.com
欢迎转载 l 转载请注明来源3D科学谷 l 链接到3D科学谷网站原文。

















