近期,重庆大学生物工程学院王贵学教授和尹铁英副教授期刊Bioactive Materials上发表研究性文章:3D打印生物可吸收血管支架的两段式降解及促进功能性新生内膜的特性。
该研究针对生物可吸收血管支架在体降解特征与血管生物力学微环境动态变化和血管组织之间的相互作用问题,研究其促进功能性新生内膜修复的机制。发现的支架两段式降解特性,有力地证明了生物可吸收血管支架的优势,也提示针对该特性设计的组合药物涂层可造福更多的心脑血管疾病患者。
本期谷.专栏将分享这一研究成果的主要内容。
https://doi.org/10.1016/j.bioactmat.2021.08.020
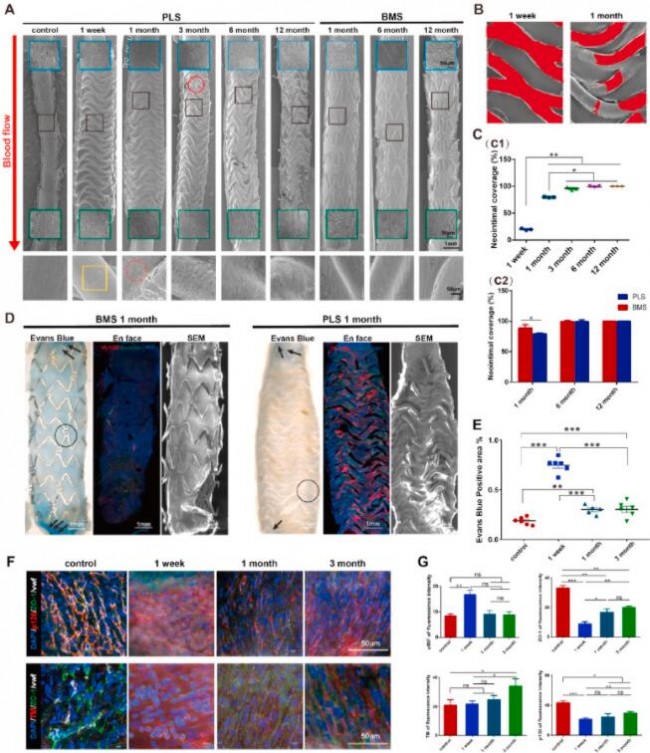
研究揭示了3D打印聚乳酸生物可吸收血管支架在植入大鼠体内后的降解分为两个迥异的阶段,相较于金属裸支架,在恢复血管功能的同时,内膜增生较低。研究发现,植入后6个月之前通过增强内皮细胞黏附、内皮紧密连接恢复促进了血管内膜修复;植入6个月之后,降解显著,内膜增生降低,血流动力学逐渐恢复,弹性纤维表达增强。基于此,研究团队提出3D打印聚乳酸生物可吸收血管支架具有“Two-Stage”降解特性(图1)。
图1.PLS 植入后指定时间点的实验和相应时间点的重要事件。
聚乳酸生物可吸收血管支架植入后新生内膜的屏障功能恢复迅速
聚乳酸生物可吸收血管支架植入SD大鼠腹主动脉后,新生内膜在1个月时即表现出良好的屏障功能,显著高于对照金属支架。免疫荧光染色也提示血管内膜紧密连接蛋白在聚乳酸生物可吸收血管支架植入后表达量逐渐增加,表明以内膜屏障功能为代表的血管内膜功能逐渐恢复(图2)。
图 2. PLS * 植入后新内膜内皮屏障功能的再内皮化和恢复。
聚乳酸生物可吸收血管支架植入6个月后降解显著
聚乳酸生物可吸收血管支架植入大鼠腹主动脉6个月后,支架丝的降解显著,伴随着支架的显著降解,支架段及其近、远心端力学环境发生显著改变。特别是在12个月时近、远心端胶原等ECM的沉积产生显著差异,进一步佐证了血管组织对降解引起的力学环境动态变化有显著的响应,同时也对支架的降解产生影响,而使支架远心端的降解明显强于近心端(图3)。
聚乳酸生物可吸收血管支架降解吸收后对血管壁的力学刺激逐渐降低
聚乳酸生物可吸收血管支架降解引起的力学性能变化,是其功能发挥的关键。我们以血管局部力生长因子(表达量与力学刺激强度呈正相关)表达量的动态变化来反应由支架降解产生的力学微环境变化。随着支架的降解,力生长因子随时间延长其表达量下调,表明支架对血管壁的力学刺激逐渐下降,有利于内皮的修复和抑制内膜的增生(图4)。
聚乳酸生物可吸收血管支架逐渐降解吸收后的血管正性重构
聚乳酸生物可吸收血管支架的降解,可消除植入物对血管壁的刺激,从而使血管发生正性重构,血管的弹性和舒缩功能逐渐恢复。我们的结果显示,支架植入会刺激胶原增生,同时伴随弹性纤维的减少。但是6个月后,管壁的胶原减少,弹性纤维增加,到12个月时,血管中膜的胞外基质成分可恢复到植入前水平,预示着血管良好的正性重构,弹性和舒缩功能恢复(图5)。
因此,该研究表明,在大鼠腹主动脉内3D打印生物可吸收支架具有比金属支架更快速的功能性内皮修复和血管正性重构,辅以个性化的复合药物涂层设计,结合生物可吸收支架的重复介入治疗和与磁共振检查兼容等优势,相信新一代的生物可吸收支架能够使更多的患者获益。
注:PLS : poly-l-actide vascular scaffolds,聚乳酸血管支架。
l 作者信息
第一作者/通讯作者:尹铁英
博士,重庆大学生物工程学院副教授,博士生导师。
通讯作者:王亚洲
中美联合培养博士,教授/博导,重庆大学医学院副院长。
通讯作者:王贵学
博士,教授/博导。连续3年(2019-2021)入选爱思唯尔中国高被引学者和全球顶尖前10万科学家榜单。
l 谷专栏 l
欢迎高校及科研机构、企业科学家加入谷专栏,与业界分享对推动增材制造发展起关键作用的共性基础科研与应用成果,欢迎扫描下方图片二维码提交您的信息。
白皮书下载 l 加入3D科学谷QQ群:106477771
网站投稿 l 发送至2509957133@qq.com
欢迎转载 l 转载请注明来源3D科学谷 l 链接到3D科学谷网站原文。













