关于3D打印集成热交换功能的壳体,3D科学谷此前曾分享过GE开发的一种齿轮箱,是一个包括具有多个内腔的壳体。在腔室内的多个壁中附加制造了热交换器,这样的热交换器包括多个热交换通道。
根据3D科学谷的市场观察,近日,联合技术公司-UTC的3D打印具有集成热交换功能的轻量化壳体专利获批,UTC的这项专利提供了用于生产轻质,低成本组件的方法。
如果按照传统铸造完成后,再进行CNC减材加工来实现这样的设计应该说是不可能的。UTC本针对使用减材制造和增材制造的组合来制造具有集成热交换功能的轻量化壳体,有效实现复杂与精密的结合。
根据3D科学谷的市场研究,UTC将开孔泡沫结构应用到热交换功能的设计中,以允许第二流体通过,泡沫结构的孔隙率可以在5%至80%的范围内,孔隙率的选择可以取决于要形成的部件的最终用途。这种设计比起原来传统制造工艺来说,可以比机加工固体材料块快速且以较低的成本完成。与应用于固体块的机械加工相比,显着减少原材料浪费。另外,可以通过调整泡沫结构外部的金属沉积物(或陶瓷沉积物)的厚度,以达到需要的强度。
这种设计对于用于阀体和其他应用的机加工部件提供了低成本,轻量化的选择。与固体毛坯材料块相比,增材制造的零件所需的原材料更少。为了丰富内部特征和实现更复杂的功能,还通过将一个或多个组件集成到结构中来,并且这种结构可以避免流体泄露风险,通过金属外壳提供组件的连接和所需的结构功能。
在3D打印所带来的以功能实现为导向的产品设计理念背景下,集成是个趋势,拿燃气涡轮发动机的组件来说,通常,用于燃气涡轮发动机的常规热交换器是定位在燃气涡轮发动机内的各个位置处的“砖”块结构。这些热交换器就像空调的室外机,通过一个或多个流体循环管道实现热交换区域的连接。
以往燃气涡轮发动机的热交换器远离附件齿轮箱需要通过单独的流体循环管道将油供应到热交换器。每个管道都需要额外的组件存储,并且带来了额外的组装和成本。此外,泄漏的可能性增加了,并且当流体被传递到位于远处的热交换器时,流体可能会损失大量的热能。
因此,改进用于冷却变速箱的热交换器是具有应用前景的,更具体地说,用于燃气涡轮发动机的热交换器需要更少的空间,更易于组装和安装,并且需要降低流体泄漏和热损失的可能性。
通过3D打印,不仅可以将齿轮箱和热交换器以整体结构制造出来,而且还可以实现非常薄的壁厚,在这方面,3D科学谷曾分享过GE开发的集成热交换器的一体化齿轮箱概念可以类似地应用于各种变速箱,例如传动齿轮箱,动力齿轮箱,减速齿轮箱,或涡轮风扇的其他部件。可以应用到汽车、航空、海事等领域。
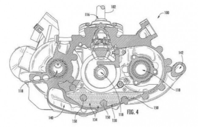
图:GE开发的集成热交换器的一体化齿轮箱壳体。来源:US 10247296 B2
正如3D科学谷在《3D打印与工业制造》一书中提到的,热交换器正在发生变革,下一代换热器与散热器正在来临。诸如集成热交换功能的轻量化壳体和集成热交换器的一体化齿轮箱具有多方面的颠覆潜力,避免了传统热交换模块的远程定位需要燃气涡轮发动机内额外的容纳空间。另外避免了泄露等隐患。以往流体必须通过单独的流体循环管道循环,这些管道必须使用密封件,螺栓,螺母等组装。并且,每个管道需要额外的部件存储,组装和成本。此外,以往的设计方案中,当流体被传递到位于远处的热交换器时,流体可能会损失大量的热能。
此外,通过3D打印工艺,可以形成特定的表面光洁度和通道尺寸以改善通过通道的流体流动,改善通道内的热传递等。可以通过增加激光扫描速度或粉末层的厚度来实现更粗糙的光洁度,并且可以通过降低激光扫描速度或粉末层的厚度来实现更光滑的光洁度。还可以改变扫描路径或激光功率来改变特定区域的表面光洁度。
值得注意的是,更光滑的表面可以促进流体更快的流过热交换器通道,而较粗糙的表面可以促进流体的湍流和增加热传递。
更多3D打印在热交换器领域的市场分析资料,请参考3D科学谷发布的《3D打印与换热器及散热器应用白皮书》。
参考资料:US10619949B2,US10247296B2
白皮书下载,加入3D科学谷产业链QQ群:529965687
网站投稿请发送至2509957133@qq.com
欢迎转载,长期转载授权请留言











