小耳畸形是耳廓的先天性发育不良,临床上通常表现为耳廓畸形,常常合并外耳道闭锁和中耳的畸形,通俗的讲,即比对侧的耳朵小,并且缺少正常的耳朵形态,即可称为小耳畸形。小耳畸形的治疗可以分为非手术治疗和手术治疗。
根据3D科学谷的市场观察,在手术治疗小耳畸形的方案中,医学界已借助3D打印技术制造外耳重建手术所需的植入物。例如,2022年临床阶段再生医学公司 3DBio医疗和小耳畸形先天性耳畸形研究所使用 AuriNovo 植入物进行了人耳重建,这是一种研究性、患者匹配的 3D 生物打印活组织耳植入物。
Engineeringforlife 近日报道了一种3D打印模具与先进铸造相结合策略的新型耳廓生物制造方法。根报道,由于解剖组织的复杂和分层结构,建立多组织耳廓移植来治疗小耳畸形是一个挑战。为此,苏黎世联邦理工学院Marcy Zenobi-Wong及其团队提出了一种利用洗脱琼脂糖模具进行异质、多层和人体规模的组织移植的3D生物制造的新型铸造技术。本期谷.专栏将简要分享该技术。
这些模具通过将琼脂糖铸造到定制的3D打印容器中生成,称为元模,优化以促进基于几何和拓扑约束的水凝胶铸造过程。铸造产生高分辨率(50 μm),并允许在移植上铸造进一步的水凝胶层。多层耳廓结构是在由透明质酸-海藻酸盐双网络和相邻的明胶基真皮层组成的软骨核心上制造的。通过各层之间残余官能团的正交物理和酶交联来实现相邻层之间的键合。为每一层都成为软骨和预血管化的真皮组织优化了材料组成和培养时间。为了证明这种技术在人类大小移植物的生物制造中的可伸缩性,铸造了双层人类大小的耳朵。总的来说,这种新铸造技术为复杂组织移植物的制造提供了一种很有前途的方法,克服了其他传统生物制造方法的局限性。
相关研究内容以“Biofabrication of Heterogeneous, Multi-Layered, and Human-Scale Tissue Transplants Using Eluting Mold Casting”为题于2023年10月28日发表在《Advanced Healthcare Materials》。
该研究介绍了一种新的铸造技术,用于生物制造非均匀双层结构,包括无血管软骨核心和预血管化的真皮层。所提出的技术基于使用DLP技术3D打印的元模具生成多部分琼脂糖模具。使用低浓度的琼脂糖(3% w/v)制备琼脂糖模具,并预装氯化钙(CaCl2)和过氧化氢(H2O2),分别用于海藻酸盐的离子交联和酪胺修饰的透明质酸和明胶-水凝胶的共价交联。随后将细胞水凝胶前体溶液浇铸到连续的琼脂糖模具中,可以精确地生成多层水凝胶。为了展示这种技术的可扩展性和潜力,本研究制作了一个双层的、人体大小的耳移植手术(图1)。耳廓软骨的核心结构是通过将人耳廓软骨细胞封装在由高分子量透明质酸酪胺(HA-Tyr)和海藻酸盐(Alg)制成的水凝胶中而产生的。通过将HUVECs和原代人真皮成纤维细胞包裹在明胶酪胺(Gel-Tyr)水凝胶中形成模拟真皮层。这种生物正交策略维持透明软骨的无血管特性,同时也支持邻近真皮组织层的微毛细血管网络的发展。生产针对患者的模具设计可能性和这种技术的多层和可扩展的方法,使洗脱模具成为制造具有广泛细胞密度的人体大小的组织和器官的一个有吸引力的解决方案。
找到最佳的去除方向后生成一组称为元模的塑料模具(图2A),其中注入熔融的琼脂糖聚合物溶液并冷却到室温,以制造一个琼脂糖模具(图2B)。接下来,从元模中提取琼脂糖模具并进行组装(图2C)。使用注射器将充满细胞的水凝胶前体溶液注入到组装好的模具中(图2D)。根据模具设计,两个模具可以很容易地分离,以显示铸造植入物(图2E)。随后的图层可以用同样的方法添加到植入体中(图2F-L):对新层重复这个过程,从顶部开始,分离方向保持不变。为了铸造该层的第二部分,去掉底部模具,换上一个新模具,并重复这个过程(图2F-L)。
图3 模拟100 mMCaCl2和0.01%H2O2从琼脂糖模具扩散到铸造水凝胶中的有限元分析
为了估计每一层交联所需的时间,在COMSOL多物理学中建立了有限元分析(FEA)模拟(图3)。图3A分别显示100 mMCaCl2和0.01% H2O2随时间的扩散情况。模拟估计,100 mMCaCl2完全扩散到铸型软骨结构的时间为30 min,0.01%H2O2的时间为20 min。图3B显示了对第二层铸造的相同模拟。在这种情况下,铸造材料的交联只需要H2O2。
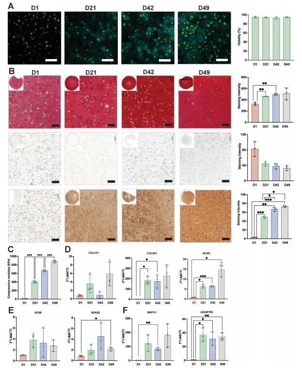
图4A、B显示了条件2与30×106细胞mL−1在49天内的软骨生成潜能。在所有时间点,细胞保持超过93%的活力(图4C)。使用基于免疫组织学染色的强度定量,可以对样本中糖胺聚糖(GAGs)和胶原的沉积进行半定量评估(图4D)。压缩测试显示,在49天的培养期间,样品的刚度稳定且显著增加(图4E)。RT-qPCR数据证实,I型胶原(COL1A1)基因的表达在选定的时间点上没有显著增加(图4F)。相反,软骨细胞外基质(ECM)的标志基因II型胶原(COL2A1)和聚集蛋白聚糖(ACAN)随着时间的推移表现出显著上调(图4F)。
3%和4.5%的条件允许在3D基质中实现血管网络的快速发展(图5A)。不受限的压缩测量结果显示,随着聚合物含量的增加,弹性模量持续增加,在6%的Gel-Tyr条件下,其弹性模量为1709±102Pa(图5B)。在3%和6%的Gel-Tyr条件下,血管化面积和总血管长度有显著差异(图5C)。使用CD90(Thy-1)/CD31共染色证实CD90+成纤维细胞和微毛细血管的共定位(图5D)。长期的构建培养导致高度互联的毛细血管网络形成(图5E)。7天后,管腔形成清晰可见(图5F)。
为了展示元模技术的可扩展性和潜力,制作了一种两层的、人体大小的耳移植技术。从耳廓软骨核心开始,从内到外铸造(图6A)。交联是由CaCl2和H2O2从琼脂糖模具扩散到注入的聚合物溶液中,持续30 min后引发的(图6A)。在这两个步骤之间,通过允许H2O2从琼脂糖模具中扩散,使聚合物溶液交联15 min(图6A)。最后,丢弃顶部琼脂糖模具,而底部琼脂糖模具在培养过程中作为多层结构的静息表面(图6A)。如图6A所示,由于琼脂糖模具,在整个49天的培养期间观察到良好的形状保留,因为琼脂糖模具在其刚度较低的初始时间点支撑多层耳的悬垂。在最后的时间点,使用手术刀在软骨和真皮层的界面进行一个精确的切口,以评估软骨核心压缩模量的增加(图6B)。在最后的时间点,使用组织学分析评估来自成熟耳结构不同部位的3个区域(图6C)。如图6D所示,所产生的软骨质量最佳,GAGs和II型胶原染色强,而I型胶原染色缺失。
综上所述,该研究采用一种基于先进铸造策略的新型生物制造方法,采用洗脱模具制造大型组织移植。与传统铸造方法相比,该方法能够生物制造更复杂的结构,包括由不同材料和细胞类型组成的不同层。由于没有严格的流变学要求,这种新的生物制造方法允许使用广泛的生物材料。不同的材料和单元类型可以以分层的方式组合,独立于所选择的设计。这项工作中为这项技术提供了概念证明,使用两种不同的水凝胶和多种细胞类型的生物制造人类大小的负载细胞结构。未来的工作将集中于对铸造后的每一层进行更密集的表征,以及改善如此大结构的培养条件,以减轻通过琼脂糖模具的扩散极限的影响。这可以使用定制的塑料网格支撑来实现,以保留结构而不引入物理屏障。
文章来源:
https://doi.org/10.1002/adfm.202305651
知之既深,行之则远。基于全球范围内精湛的制造业专家智囊网络,3D科学谷为业界提供全球视角的增材与智能制造深度观察。有关增材制造领域的更多分析,请关注3D科学谷发布的白皮书系列。
白皮书下载 l 加入3D科学谷QQ群:106477771
网站投稿 l 发送至2509957133@qq.com
欢迎转载 l 转载请注明来源3D科学谷 l 链接到3D科学谷网站原文












