
以下文章来源于nanomicroletters ,作者纳微快报
血管对于营养物质和氧气的输送和废物的清除至关重要。具有功能性血管网络的骨修复材料被广泛应用于骨组织工程中。增材制造是一种将物质逐层堆叠生成三维固体的制造技术,主要包括但不限于3D打印,也包括4D打印、5D打印和6D打印。它可以通过精确调整智能血管的力学结构和生物学特性,实现血管化来满足组织的需要。
- 1. 对骨组织修复的血管化增材制造支架进行了全面和系统的讨论
- 2. 讨论了血管的发展机制以及骨组织工程与血管的关系。
- 3. 血管化附加制造的支架在组织修复中的问题、机会和挑战。
智能血管网络的修复材料被广泛应用于组织工程中。上海交通大学瑞金医院崔文国等系统地从新生血管发生发展到骨组织工程,讨论了血管化对组织的重要性。此外,重点介绍了血管化3D打印支架的研究进展和未来前景,将其分为了四类:功能性血管化3D打印支架、基于细胞的血管化3D打印支架、特殊载体的血管化3D打印支架和仿生血管化3D打印支架。最后,简要回顾了血管化3D组织工程在心血管系统、骨骼肌、软组织等相关组织中的应用,并讨论了智能血管化组织所带来的挑战和机遇。
I「 组织修复与重建中的血管化研究」
本文以骨组织为例,简要探讨了血管化对组织的重要性:新生血管化和发育、组织中的特殊血管网络、血管化和组织修复、血管化和组织工程以及骨组织细胞的血管化及生化微环境。
图1.骨组织中血管的形成和功能。a血管生成和血管生成。有两种不同的血管形成机制。在胚胎发生期间,血管形成过程中产生原始血管丛。在肿瘤和缺氧条件的刺激下,血管生成重塑和扩大了血管网络;b与骨内血管相关的血管周围细胞。较大的动脉被H型毛细血管的平滑肌细胞所覆盖,而间充质细胞分布在正弦型l型血管上;c膜内血管生成的图示。间充质细胞浓缩形成海绵状结构,并分化成骨祖细胞和成骨细胞。
II「 3D打印技术与材料」
图2. 3D打印的技术。挤出式打印(a)、基于挤压的打印(b)和激光辅助打印(c)复合材料(d)天然材料(e)无机材料(f)和有机材料(g)。
III「功能化的3D打印支架促进组织血管化」
血管网络的建立在骨生长和骨再生中起着重要作用。虽然3D打印支架的多孔结构对骨修复有积极的影响,但表面活性基团的缺乏降低了支架血管化的能力,从而阻碍了整个骨修复过程。引入生物活性基团是一种有效的方法,使惰性表面具有理想的生物特性。研究人员一直在通过物理掺杂和化学方法在压片上修饰活性基团,以赋予3D打印支架血管化能力。到目前为止,所报道的功能化方法包括金属、活性药物、蛋白质或多肽和生长因子。
图3. 基于金属和药物修饰的血管化3D打印网络的方法。a 一个金属离子在3D打印支架上的修饰示意图;b 样品的制备工艺和扫描电镜示意图。c、d 金属离子的光学图像和释放实验;e 3D打印PCL的示意图及其在骨缺损模型中骨再生的生物学功能;f 对骨缺损部位内形成的新血管进行CT扫描后的x线及重建的图片;g 双钙黄绿素标记的新形成骨的组织学。
图4. 通过多肽和生长因子嫁接的表面功能化。a 纳米涂层改性三维打印制备过程和纳米涂层生长因子的释放的示意图;b 纳米涂层在2周内释放大量蛋白质;c 3D打印支架上的hMSCs和HUVECs的荧光图像。
IV「特殊载体负载的3D打印支架促进骨组织血管化」
成骨过程是与血管化紧密偶联的,但如何在3D打印支架中做到有效彻底的血管化是近期研究的重点。目前研究最多是将可血管化的活性小分子物质通过合适的载体与3D打印支架进行结合,达到一个持续稳定的控释效果,使得支架获得血管化能力。常用的活性小分子包括:药物(DFO、辛伐他汀)、生长因子(VEGF)等。我们常用得载体大致可分为三类,分别是水凝胶、微球、纳米颗粒(脂质体、外泌体)。
图5. 特殊载体的3D打印支架。a 设计一个受“莲蓬”启发的内部血管化3D打印生物陶瓷支架的示意图,具有内部血管化和成骨功能;b GelMA微球的荧光显微镜图像;c 体外释放模式;d 通过DLS表征脂质体颗粒;e 双钙黄绿素标记及定量结果;f 血管生成和骨生成相关基因的免疫荧光染色;g 工程外泌体增强成骨和血管生成的示意图;h 透射电镜图像和i 外泌体的蛋白质标记物。
V「 细胞修饰的3D打印支架促进骨组织血管化」
理想的骨支架材料除了需具备良好的生物相容性、生物活性、生物可解性及机械支撑作用外,还需满足血管和骨长入的条件。构建具有生物活性的能快速被血管化的组织工程支架,支架材料和种子细胞必不可少。在骨组织工程中,最广泛被用来诱导血管化成骨的细胞是间充质干细胞和内皮细胞。间充质干细胞的主要来源有骨髓、脂肪组织、脐带、胎盘等。在这里我们着重介绍BMSCs,它的生物学特性主要包括成骨分化、再生潜能和定向迁移能力,可产生相应的生长因子及细胞因子促进骨损伤的修复。内皮细胞是血管形成过程中必不可少的细胞。在骨组织工程中由于内皮细胞的存在,3D打印支架可以迅速的形成血管网络,并与宿主循环系统相结合,为缺损部位提供营养,快速转运代谢废物,加快骨修复。根据3D打印墨水的成分主要分为三类,分别为“细胞”修饰的3D打印支架、复合细胞墨水的3D打印支架和“基因”修饰细胞墨水的3D打印支架。
图6. 基于细胞和基因的生物活性3D打印血管网络。a 基于细胞的生物墨水打印过程和微观结构图像的示意图;b 含有人脐带间充质干细胞(HUMSC)的修复性水凝胶血管皮瓣的制备示意图;c 活死染色观察水凝胶支架的出芽;d,e 共聚焦显微镜图像追踪水凝胶微管随时间的变化。白色三角形箭头表示尖端细胞。
VI「仿生的3D打印支架促进骨组织血管化」
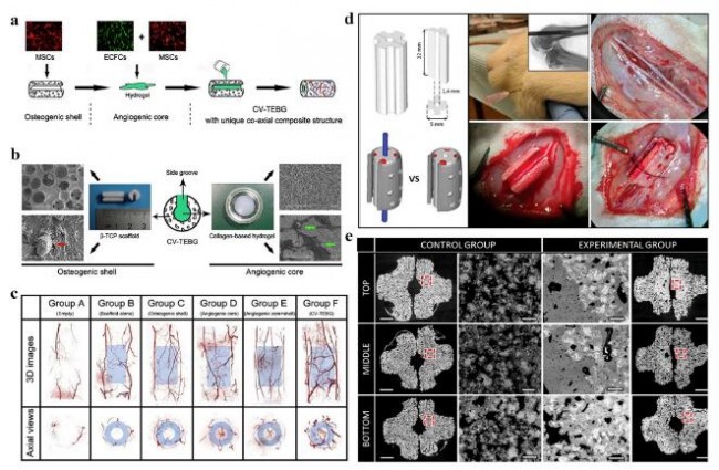
图7. 结构仿生的3D打印。a 一种具有独特的核-壳复合结构的中央血管化组织工程骨移植物的实验设计;b 植入细胞的3D打印支架粘附;c 在兔股骨缺损模型中,通过增强显微CT成像评价不同类型股骨的新生血管形成;d 实验设计示意图;e 支架顶部、中、底部的后向散射扫描电镜轴向切片,具有高倍放大区域。
图8. 结构仿生的3D打印。a 莲藕微观结构的功能图式及莲藕样仿生材料在组织再生中的应用;b 仿生骨的组织学切片的荧光图像以及新形成的骨组织的显微CT分析;c 哈弗氏仿生支架的生物打印过程;d 哈弗氏仿生支架的组织学研究,以评估血管生成和成骨特性。
VII「4D打印的血管化支架」
图9 4D打印血管化支架在组织工程中的应用示意图。a 一种自折叠水凝胶基(细胞装载)管的四维生物制造方案;b 自折叠水凝胶管(充满细胞)的响应性;c 培养1d的(左柱)、2d(中柱)和7d(右柱)后细胞负载管的代表性荧光显微镜图像;d 碱性磷酸酶和凝血酶4D活性;e 四维物体的顺序催化活性导致纤维沉积和钙化。
VIII「血管化增材制造支架在其他组织工程领域的应用」
图10 血管化增材制造-支架在相关领域的应用示意图。a 一种具有独特的4D自变形能力的心脏贴片;b 3D打印骨骼肌的仿生肌纤维结构;c 血管化软组织;d 产氧的血管化3D打印支架;e 患者特殊主动脉根部模型,内部传感器;f 内皮化血管床。
原论文信息:
Intelligent Vascularized 3D/4D/5D/6D‑Printed Tissue Scafolds
Xiaoyu Han, Qimanguli Saiding, Xiaolu Cai, Yi Xiao, Peng Wang, Zhengwei Cai, Xuan Gong, Weiming Gong*, Xingcai Zhang* & Wenguo Cui*
Nano-Micro Letters (2023)15: 239
https://doi.org/10.1007/s40820-023-01187-2
l 谷专栏 l
欢迎高校及科研机构、企业科学家加入谷专栏,与业界分享对推动增材制造发展起关键作用的共性基础科研与应用成果,欢迎扫描下方图片二维码提交您的信息。
白皮书下载 l 加入3D科学谷QQ群:106477771
网站投稿 l 发送至2509957133@qq.com
欢迎转载 l 转载请注明来源3D科学谷










