
钙化主动脉瓣病(CAVD)是一种活跃、细胞驱动、进行性疾病,其特征是瓣膜纤维化增厚,随后发生叶瓣钙化、瓣膜狭窄,最终导致心力衰竭和死亡。部分原因是由于缺乏适当的实验模型来帮助我们建立药物干预发展的分子基础,目前没有有效的药物可供使用。主动脉瓣(AV)叶片由其细胞外基质(ECM)组成的三个不同层次定义:富含胶原的纤维层、富含蛋白多糖的海绵层和富含弹性蛋白的心室层。瓣膜间质细胞(VICs)是AV中最常见的细胞类型。在生理条件下,VICs是静止的类成纤维细胞样细胞,并通过增殖和组织重塑维持瓣膜的稳态。然而,在病理条件下,这些VICs变得活化,并转化为肌成纤维细胞样细胞或促钙化的成骨细胞样细胞,在ECM中积极沉积羟基磷灰石。嵌入在更硬的纤维层中的VICs推动钙化扩散到海绵层,而相对不受影响的是心室层。因此,能够在易患疾病的纤维层等环境中研究VICs的能力对于增加对CAVD病理学的理解至关重要。在CAVD中,感受力敏感的瓣膜细胞对纤维化和钙化引起的组织硬化做出反应,进一步推动病理生理过程。由于缺乏(i)能够重现这种复杂环境的适当实验模型以及(ii)对新型工程主动脉瓣(AV)模型性能进行基准测试,目前没有药物治疗CAVD的药物。
来自美国哈佛大学医学院的Elena Aikawa团队建立了一种基于生物材料的CAVD模型,模拟了人类易患纤维层的生物力学特性,并将其3D生物打印到96孔板中。通过液相色谱串联质谱分析细胞蛋白质组和囊泡组,比较了3D生物打印模型与传统的2D单细胞培养模型与人类CAVD组织之间的差异。3D生物打印模型高度重现了CAVD细胞蛋白质组(与2D蛋白质的70%相比,达到94%)。将细胞和囊泡数据集整合起来,识别出与AV钙化普遍相关的已知和未知蛋白质。哈佛大学医学院的研究团队研究探讨了2D和3D生物工程系统如何重现人类疾病的独特方面,将多组学作为一种评估高通量生物工程模型系统的技术,并为未来的药物发现提供了潜力。相关工作以题为“Intracellular proteomics and extracellular vesiculomics as a metric of disease recapitulation in 3D-bioprinted aortic valve arrays”的文章发表在2024年2月28日《Science Advances》。
该研究利用细胞和EV蛋白质组学,通过评估作为静态生物力学特性的函数发生的细胞和EV蛋白质组水平的变化,全面而整体地表征体外模型对该疾病的重现。此外,该研究还开发、验证并对CAVD发病机制的3D生物工程模型系统进行基准测试,这些模型系统与高通量药物筛选平台兼容。
【高通量生物打印平台创建了一系列具有生物力学相关性的CAVD模型数组】
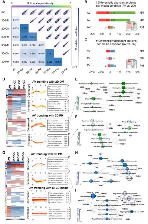
该研究采用甲基丙烯酰化明胶和透明质酸(GelMA/HAMA)构建了一个水凝胶系统,其中携带有初代人类VICs,并根据AV特定的(和疾病驱动的)生物力学进行调节(图1A和B)。使用的VICs来自人类CAVD组织样本。生物打印参数经过优化,以适应适用于高通量筛选的96孔板阵列,显示出孔井之间的一致性(图1B和C)。VICs对ECM的硬度有感知和响应能力;因此,对于成功的CAVD模型来说,材料硬度的重现必不可少,与原生主动脉瓣层次相一致。通过调节紫外(UV)固化时间,操控了水凝胶的机械特性,并在96孔板阵列格式中复制了海绵质(受疾病保护)和纤维质(易患疾病)瓣膜层的力学特性,基于先前的研究并通过纳米压痕分析进行了确认(图1D和E)。纳米压痕测量的热图显示了水凝胶表面上的空间分辨率一致性的生物力学测量结果(图1D),并通过定量分析重现了已知的层特异性生物力学特性(图1E)。由于钙化主要发生在主动脉瓣的纤维质层,因此后续的实验中使用了类纤维层的水凝胶模型。
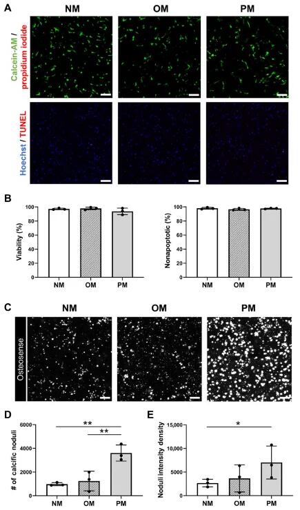
通过展示在96孔板生物打印水凝胶阵列中广泛调节生物力学特性的能力,使其覆盖一系列(病理)生物学相关的硬度范围,随后的实验专注于与疾病相关的类纤维层水凝胶,重现了易患疾病的主动脉瓣区域的生物力学特性。先前的研究已经显示,培养14天后,VIC封装的水凝胶模型在不同培养条件下的钙化情况存在显著差异,借此指导了该研究的培养时间表。在正常培养基(NM)或两种刺激钙化的培养基:有机磷酸盐成骨培养基(OM)或无机磷酸盐促钙化培养基(PM)中培养14天后,类纤维层水凝胶中的VIC在所有培养基类型和重复实验中维持了较高的存活率(图2A,顶部和B,左侧)。瓣膜钙化可以是不同过程的产物,例如类骨母细胞样VIC的活性矿物沉积,或与细胞凋亡相关的钙化,后者通常被认为是体外培养的人工过程。末端脱氧核苷酸转移酶介导的脱氧尿苷三磷酸核苷酸末端标记(TUNEL)染色显示,在所有水凝胶和培养条件中,几乎没有与细胞凋亡相关的细胞死亡,证实钙化很可能不是由细胞死亡相关的钙积累介导的(图2A,底部和B,右侧)。通过使用近红外钙示踪剂(Osteosense680)对类纤维层96孔水凝胶阵列中的钙化进行了评估。所有的3D阵列培养基条件都显示了一定程度的Osteosense680阳性染色(图2C)。然而,在OM和PM条件下,微小钙化灶数量(图2D)和信号强度(图2E)均呈上升趋势,并且在统计上存在显著增加。
图2 在有机磷酸盐和无机磷酸盐培养基条件下,培养在类纤维层水凝胶中的VICs保持存活,并诱导钙化
一旦细胞存活和钙化诱导得到确认,该研究使用基于质谱的蛋白质组学方法评估了3D生物打印的VIC水凝胶CAVD阵列条件下与传统的2D VIC单细胞培养条件下分别对原生CAVD组织表型的重现能力(CAVD)(图3A)。在3D和2D条件下,鉴定出了超过2500种蛋白质,两种体外模型之间的鉴定蛋白质的重叠率超过99%(图3B)。为了去除培养准备过程中可能产生的潜在背景污染物,该研究还探究了仅含细胞外水凝胶的蛋白质组,并对其与Hathewaya histolytica(胶原酶来源)、猪(GelMA/HAMA来源)、牛(培养血清来源)和人类(用于识别目标蛋白质组同源性)蛋白质组进行了比对(图3B)。随后的分析中包括了CAVD组织来源的细胞(图3C)。未经过滤的主成分分析(PCA)显示了按模型类型(图2D)和钙化培养基处理(图3E,仅体外)进行的三种蛋白质组的无偏聚类。在2D和3D体外模型之间,测得的蛋白质组中有48%的差异丰度,而CAVD与2D或3D之间的差异丰度不到30%。这表明体外模型的细胞蛋白质组之间的差异比它们与新鲜组织的细胞蛋白质组之间的差异更大(图3F)。接下来,该研究确定了表征2D和3D条件之间以及体外模型与组织之间关键差异的基因本体论(GO)术语(图3,G’和G”),2D培养中的蛋白质与血小板聚集、同型细胞间粘附、典型糖酵解和肌动蛋白丝解聚相关,而3D培养中的蛋白质与胶原纤维排列、蛋白质N-和O-糖基化、COPI包被小泡运输以及线粒体组织相关。最后,分离的CAVD细胞中富集了与调节免疫反应、补体激活和糖脂转运相关的蛋白质(图3G),与原生CAVD中存在的免疫细胞浸润一致。
图3 CAVD水凝胶模型的细胞蛋白质组学揭示了模拟病理过程的转化靶点
该研究的目标是将体外培养的细胞蛋白质丰度与CAVD来源的细胞蛋白质丰度进行相关性分析。成对相关性分析显示,所有体外培养基条件之间相关性都很高(r > 0.9)。全面的蛋白质组相关性分析显示,2D和3D细胞与CAVD细胞之间存在显著相关性(2D ravg = 0.82;3D ravg = 0.79)。接下来,将2D和3D蛋白质丰度与所有培养基条件下的AV数据集进行比较(图4B和C)。在2D模型中,与原生CAVD相比,NM是具有最多的差异蛋白质,而PM是具有最少的差异蛋白质(图4B);与之不同的是,3D阵列中的细胞蛋白质中很少有与CAVD有差异丰度的蛋白质(图4C)。总体而言,3D模型在94%的测量蛋白质中重现了CAVD细胞蛋白质丰度的特征,而2D模型则重现了70%的蛋白质丰度。这表明3D模型可能在整体上最适合识别在疾病诱导过程中蛋白质丰度变化,这种变化最接近于在原生组织中观察到的变化。
接下来,该研究使用蛋白质趋势分析来确定在2D和3D条件下,哪些关键蛋白质最能重现CAVD细胞蛋白质组(图4D至H)。在2D PM条件下,重现CAVD丰度的蛋白质与细胞粘附(CDH13和ARHGDIB)和细胞骨架组织(PACSIN2、CNN2和THY1)相关(图4D至F)。在3D条件下,OM和PM培养基都重现了与超分子纤维组织(MFAP4、COL18A1和TMOD1)、脂蛋白代谢(APOA1和APOE)、负调节内皮细胞增殖(SCG2、PDCD10)和脂肪酸β-氧化(ATFA和ECHS1)相关的CAVD蛋白质丰度(图4G至I)。该研究还发现了一组在所有3D培养基条件下与CAVD组织趋势一致的蛋白质(图4G,底部)。这种以细胞蛋白质组为中心的分析无偏地显示,3D水凝胶阵列重现了在2D单细胞培养中无法捕捉到的疾病的独特方面。
图4 3D生物打印模型的细胞蛋白质组能够最好地重现在钙化条件下的CAVD细胞病理学
【EV载体蛋白质组学研究发现CAVD病理中的差异负载】
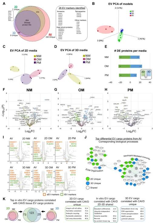
有证据表明,EV在动脉粥样硬化和CAVD(钙化性心血管疾病)中发挥着基础性作用。为了评估EV在体外CAVD建模中的作用,该研究进行了EV载体蛋白质组学分析。该研究分离了EV并通过纳米粒子追踪分析确定了适当的大小范围。对分离的EV进行的蛋白质组学分析鉴定出了1300多种蛋白质,其中包括26种常见的EV标记物(图5A)。主成分分析显示了模型和培养基标记的EV蛋白质组之间的明显聚类(图5B和C)。与细胞蛋白质组学分析不同,所有培养基条件(NM、OM、PM)在体外模型之间产生了类似数量的差异EV载体蛋白质(图5E)。然而,总体上EV蛋白质组更加稳定:在任何体外模型的任何培养基处理中,只有平均5%(977个蛋白质中的42个)的总蛋白质丰度存在差异(图5E),而在NM条件下细胞蛋白质组中有15%存在差异(图3H)。在2D和3D模型中,所有差异的EV载体蛋白质中,仅有不到4%在不同培养基处理之间共享,这表明每种培养基和模型都具有独特的负载响应(图5F至H)。在2D NM模型中,与EV载体的关键差异与整合素介导的信号传导(CD63、FLNA、FERMT2和FERMT3)以及线粒体膜相关的凋亡(YWHA家族)有关(图5F)。OM EV载体差异与超氧化物调节(PRDX2、APOA4和SOD2)以及细胞外基质组装(TNXB、PXDN、LAMB1和EMILIN1)有关(图5G)。最后,PM EV载体的变化与纤溶酶原(ENO1和THBS1)以及细胞外基质(VIM、MFAP4和EMILIN1)有关(图5H)。
图5 EV蛋白质组学鉴定了基质依赖的物质加载和普遍存在的与主动脉瓣相关的物质
【多层次组学数据集的整合显示了CAVD重现的关键驱动因素】
在深入描述细胞和EV蛋白质组中的差异丰度模式后,该研究的目标是研究这些蛋白质组之间的关联模式,以确定在不同刺激条件下3D打印水凝胶模型和2D培养条件中重现CAVD病理的蛋白质。为此,该研究利用了两种计算分析方法:正则化典型相关分析(rCCA)(图6)和用于单个样本的线性插值网络估计(LIONESS)(图7),每种方法阐明了不同的关联方面。首先,该研究旨在检查细胞和EV数据集中的哪些蛋白质推动了体外钙化模型和原发性CAVD组织的重现。该研究使用rCCA来识别正交分量或变量之间的最大相关性(图6A至D)。典型分量1显示了2D和3D体外模型之间的高相关性,而典型分量2显示了3D模型和CAVD组织之间的高相关性(图6A)。相关圆圈图用于可视化典型分量之间的关系,其中每个点代表细胞或EV蛋白质组中的一个蛋白质(图6B)。通过对这些数据进行阈值处理,该研究确定与每个典型分量显著相关的蛋白质(图6B和C)。该研究观察到了具有相同类型相关性的变量(蛋白质)的子集簇(图6C)。与之相对应的相关网络显示了推动钙化水凝胶和CAVD组织之间相关性的细胞和EV载体蛋白质(图6D)。该研究发现,虽然EV蛋白质占两个数据集的比例不到10%,但它们占据了推动CAVD和体外模型中钙化的蛋白质的30%以上。在被确定为与CAVD组织重现钙化模型的98%的蛋白质(65个中的64个,P < 0.05,根据精确二项检验)之前已被认为与心血管疾病有关(PheGenI,美国国家生物技术信息中心)。这些综合的多层次蛋白质组学分析方法确定了钙化的已知和未知驱动因素,并确定了这种3D水凝胶模型在体外重现CAVD疾病方面的改进。
图6 通过整合细胞和EV载体衍生的蛋白质组,对钙化模型中疾病重现的网络分析进行了研究
最后,该研究旨在利用多组学整合和系统生物学方法,确定在这些模型中与钙化有关的已知和未知蛋白质。图7中显示的网络是由三种类型的节点构成的顶部加载信息:比较钙化模型(案例和圆角正方形)、细胞和EV层的两个主要成分(钻石)以及这些主要成分的加载蛋白质(圆圈;黄色代表细胞,粉色代表EV)(图6A)。根据它们在模型中的共享程度,进一步对蛋白质节点进行分类,网络从最共享到最特定进行组织排列(图7的第4到第1层)。在60多个细胞和EV来源的蛋白质中,至少与另一个条件共享(图7的第2到第4层),突出显示了独立于维度或磷酸盐类型的驱动CAVD模型中钙化的蛋白质。在这个综合分析中,仅有四种蛋白质被确认为细胞和EV蛋白质组之间的共享驱动因子,它们是维纳蛋白(VTN)、乳糖粘附蛋白(MFGE8)、聚类素(CLU)和钙蛋白L1H(S100A9)。在无偏子簇中,共享生物过程的蛋白质被分组(图7)。在三个条件之间共享的细胞和EV蛋白质中,突出的过程包括线粒体代谢(MAOB和MDH1)、细胞-基质粘附(THBS1、SOD3和NID2)以及肌动蛋白丝结合(VIM、MSN、CFL2、SYNE3、TPM4和TMSB4X)。仅有19%(215个中的41个,P < 0.05,根据精确二项检验)的蛋白质被确认为先前与瓣膜疾病有关(PheGenI,NCBI)。这个综合分析突显了体外钙化的已知和未知驱动因素。
图7 将细胞和EV载体衍生的蛋白质组进行多组学整合,对钙化过程中已知和未知的蛋白质进行差异丰度排名
图8显示了每个体外模型中最好重现疾病的生物途径的图形摘要。该研究发现3D水凝胶模型能够重现人类CAVD组织的ECM蛋白质组、细胞-ECM相互作用和线粒体代谢调节的蛋白质谱。然而,无论是2D还是3D模型,在免疫/炎症反应方面都缺乏组织中发现的响应。虽然在瓣膜钙化的背景下,免疫共培养研究有限,但最近的单细胞研究表明细胞间的跨类型细胞间通信在钙化性瓣膜疾病中的重要性。该研究提出的模型为进一步增加复杂性提供了基础,例如共培养其他细胞类型、(病理)生理性周期性剪切/拉伸和额外的层特异性生物力学。虽然我们的研究主要关注纤维层和海绵层的特性,但富含弹性蛋白和受疾病保护的心室内膜在培养条件下已被证明在体内驱动独特的蛋白质特征,并且很可能主要对应于拉伸而不是压缩应力的瓣膜生理响应。
图8 总结每个模型在细胞和EV方面对CAVD组织重现的GO术语
该研究注意到在NM条件下出现了轻度的自发性钙化,这可能是由于在生物打印过程中暴露于剪切应力和高达75 bar的压力,这两者都已被证明可以诱导肌成纤维细胞的活化。此外,本实验中使用的VICs来自患有疾病的人类瓣膜,可能包含了该研究团队之前证明的成骨肌成纤维细胞样细胞的一群细胞。尽管如此,与NM对照组相比,在3D培养中,在钙化培养基处理条件下,该研究在细胞和EV载体中发现了显著的蛋白质组学变化,证明了该模型的可行性。该研究利用基于自下而上的蛋白质组学鉴定的肽段的种属特异性,对细胞外基质(ECM)和其他潜在污染物进行了背景蛋白质组的整理。在未来的研究中,该研究将致力于使用针对ECM的蛋白质组学技术,来识别对胶原亚型、翻译后修饰和细胞-基质相互作用的机械响应。这些技术还可用于评估细胞和EV对水凝胶中使用的不同基质微环境的反应。这种EV分析还可以扩展到识别驱动EV与微囊泡分泌及其相应蛋白质组的因素。
l 来源:EFL 生物3D打印与生物制造
文章来源:
https://www.science.org/doi/10.1126/sciadv.adj9793
l 谷专栏 l
欢迎高校及科研机构、企业科学家加入谷专栏,与业界分享对推动增材制造发展起关键作用的共性基础科研与应用成果,欢迎扫描下方图片二维码提交您的信息。
白皮书下载 l 加入3D科学谷QQ群:106477771
网站投稿 l 发送至2509957133@qq.com
欢迎转载 l 转载请注明来源3D科学谷












